lol下注

欢迎访问lol下注-lol比赛下注!

一网搜 登录| 注册
您当前的位置: lol下注 > 政府信息公开 > 五公开 > 管理公开 > 行政权力 > 行政奖励

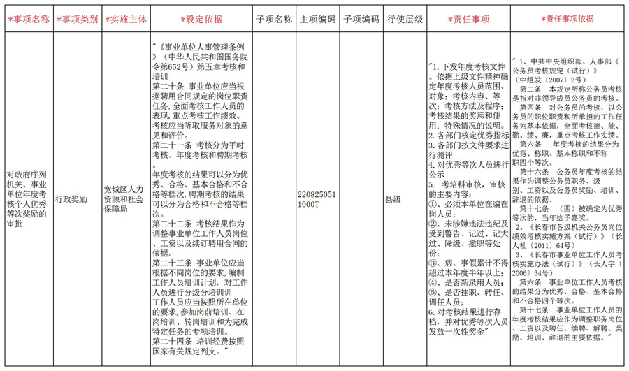
【人社局】对政府序列机关、事业单位年度考核个人优秀等次奖励的审批

时间:2024-10-17 15:29来源:区人社局
【字体: 打印

                                                                                                                                                                                                                                                              初审:马聪颖 复审:刘同水 终审:彭士城


lol下注