lol下注
欢迎访问lol下注-lol比赛下注!
一网搜
登录
|
退出
注册
lol下注
政务动态
lol下注概况
招商项目
政府信息公开
政务服务
互动交流
专题专栏
您当前的位置:
lol下注
>
政府信息公开
>
五公开
>
管理公开
>
行政权力
>
其它行政权力
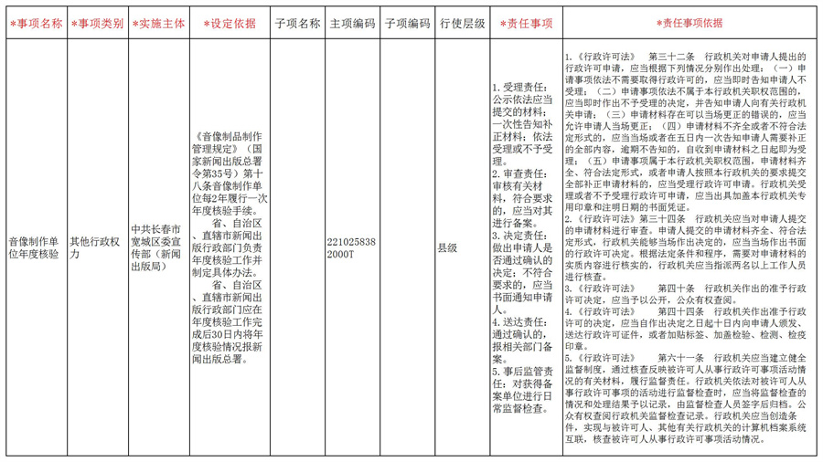
【宣传部】音像制作单位年度核验
时间:2024-07-30 14:09
来源:区政数局
【字体:
大
中
小
】
打印
lol下注