lol下注

返回lol下注案件办理


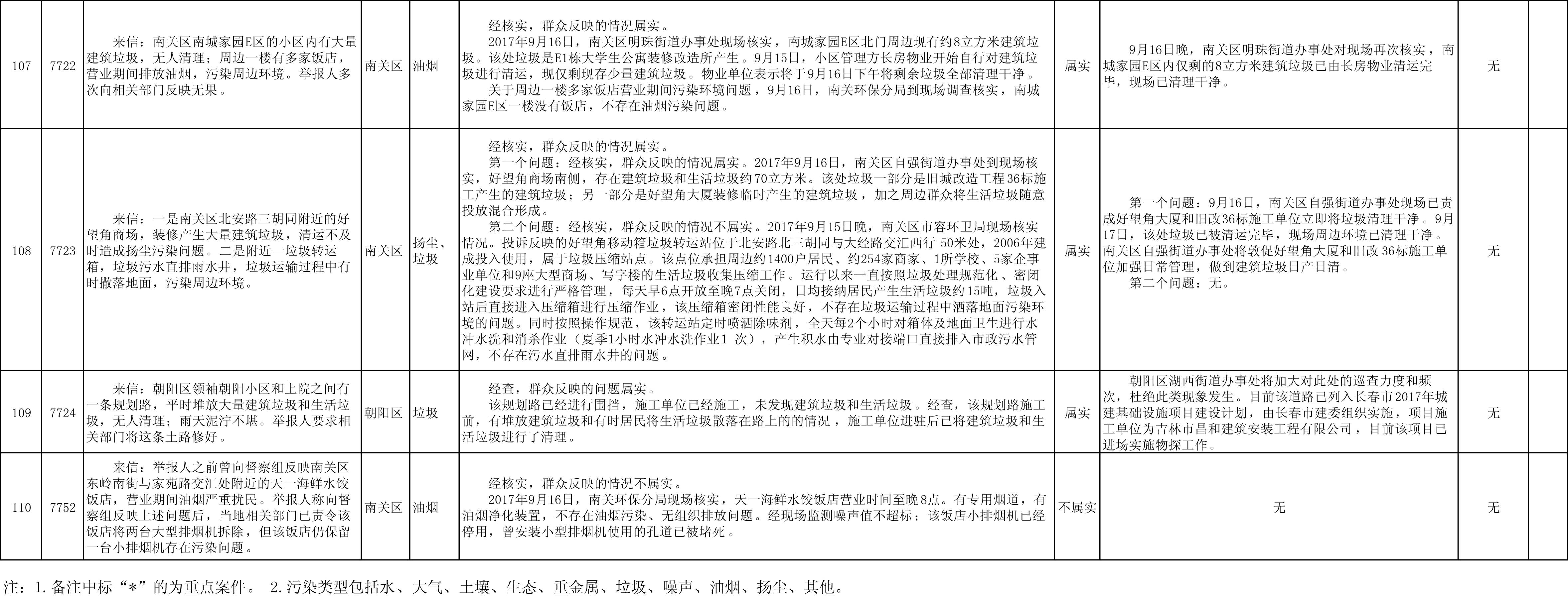
长春市群众信访举报转办和边督边改公开情况一览表(第35批 2017年9月24日)

发布时间: 2017年09月25日   信息来源: 长春市政府网

  编 辑: 蔡露露

[ 返回 ]
中共lol下注 委员会  lol下注-lol比赛下注  版权所有